Схема установки ремня
Axor МР1-МР3, Камаз 5490 NEO
с ДВС ОМ 457 без кондиционера

1 Ременный шкив генератора
2 Обводной ролик
3 Ременный шкив насоса охлаждающей жидкости
4 Поликлиновой ремень
5 Шкив коленвала
6 Натяжитель с роликом
7 Обводной ролик
Axor МР1-МР3 , Камаз 5490 neo
с ДВС ОМ 457
с кондиционером

1 Ременный шкив генератора
2 Обводной ролик
3 Ременный шкив насоса охлаждающей жидкости
4 Поликлиновой ремень
5 Шкив коленвала
6 Натяжитель с роликом
7 Ременный шкив компрессора кондиционера
Схема установки второго ремня
на Axor МР1-МР3, Камаз 5490 NEO
с ДВС ОМ 457
с кондиционером

5 Шкив коленвала
9 Натяжитель ремня с роликом для поликлинового ремня вентилятора
10 Обводной ролик поликлинового ремня вентилятора
11 Поликлиновой ремень вентилятора
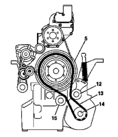
Axor MP1- MP3
с двигателем ОМ 457

5 Шкив коленвала
12 Натяжитель ремня с натяжным роликом для холодильной установки (рефрижераторный модуль)
13 Поликлиновой ремень холодильной установки (рефрижераторный модуль
14 Ременный шкив холодильной установки
15 Обводной ролик для поликлинового ремня холодильной установки (рефрижераторный модуль)